Instance Verification Kit (IVK)
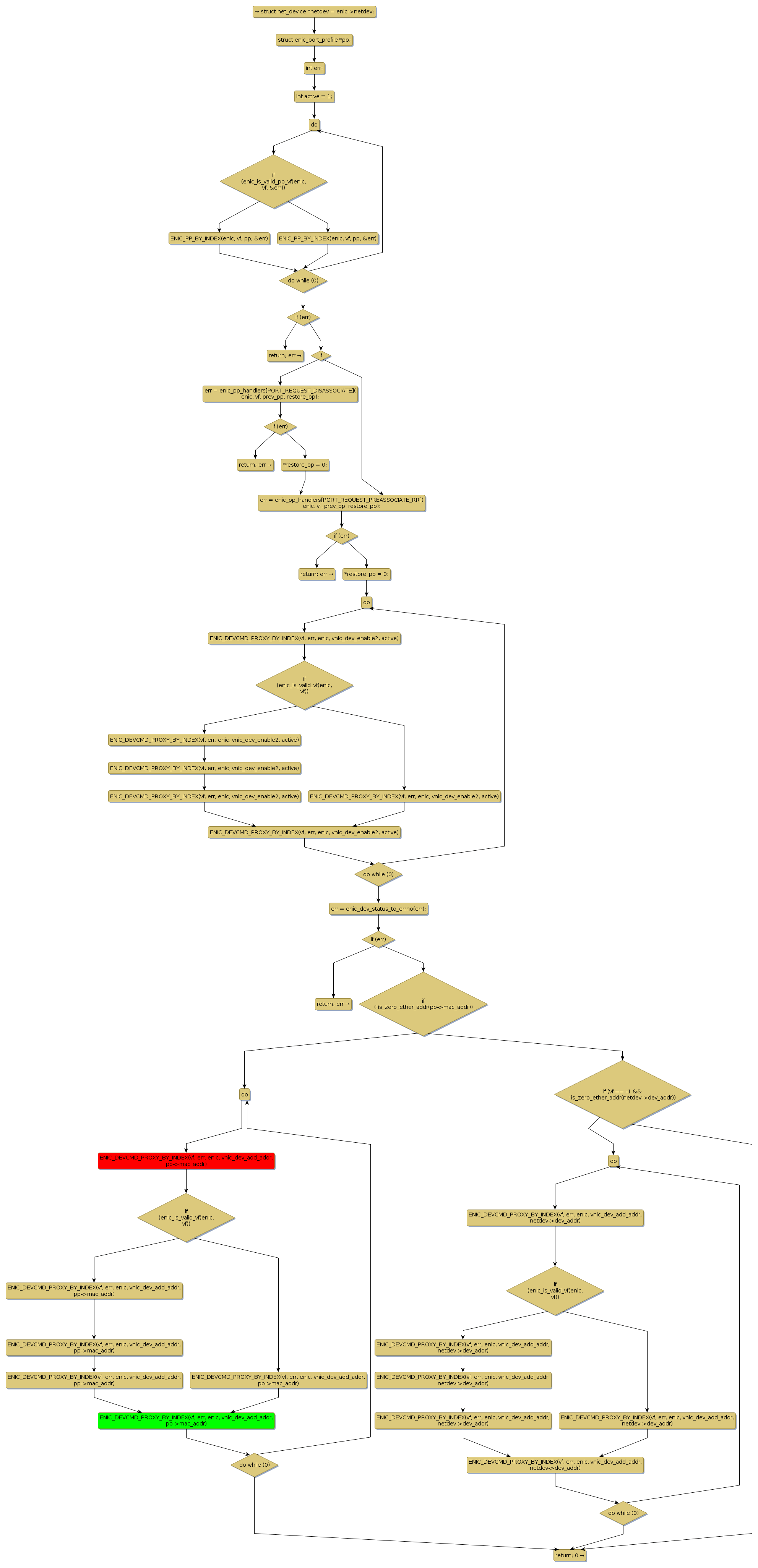
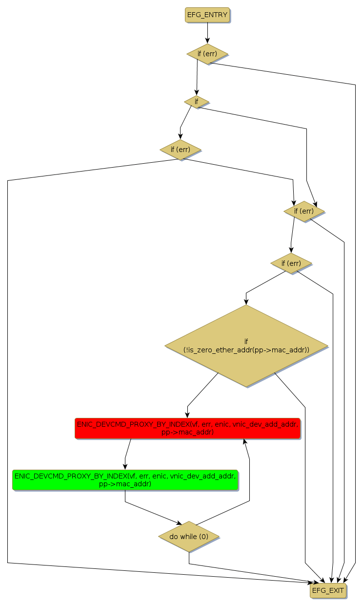
spin lock @ [7570+77+/linux-3.19-rc1/drivers/net/ethernet/cisco/enic/enic_pp.c]
Instance Signature: devcmd_lock
|
The Matching Pair Graph:
|
|
Function Name
|
Control Flow Graph (CFG)
|
Events Flow Graph (EFG)
|
Source Correspondence
|
|
enic_pp_associate
|
|
|
[6594+17+/linux-3.19-rc1/drivers/net/ethernet/cisco/enic/enic_pp.c]
|